hjc888黄金城汽车
相识更多
hjc888黄金城钇为
相识更多
hjc888黄金城瑞风
相识更多
hjc888黄金城1卡
相识更多
hjc888黄金城皮卡
相识更多
hjc888黄金城重卡
相识更多
安徽省第十届工业设计大赛获奖名单揭晓,,,,hjc888黄金城上榜!
时间: 2024-01-10 15:10:04
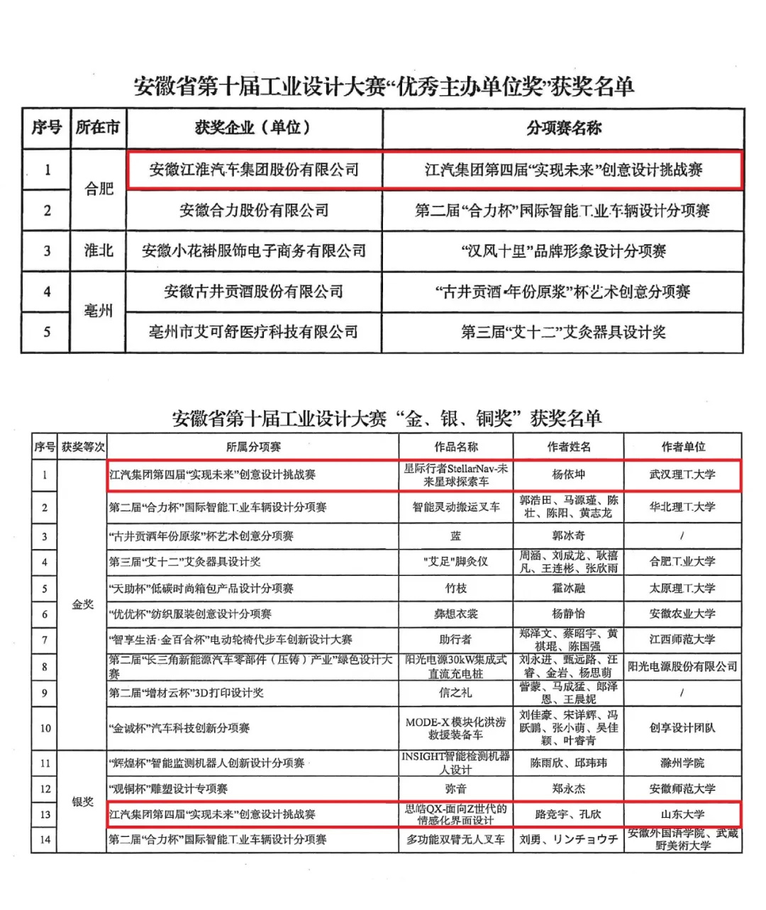
克日,,,,安徽省经济和信息化厅宣布了安徽省第十届工业设计大赛“金、银、铜奖”和“优异主理单位奖”的获奖名单。。。。。其中,,,,安徽hjc888黄金城汽车集团股份有限公司作为第四届“实现未来”创意设计挑战赛专项赛的主理单位,,,,荣获“优异主理单位奖”,,,,专项赛选手杨依坤作品《星际行者StellarNav-未来星球探索车》荣获安徽省第十届工业设计大赛金奖,,,,专项赛选手路竞宇、孔欣作品《思皓QX-面向Z时代的情作用界面设计》荣获安徽省第十届工业设计大赛银奖。。。。。

安徽省第十届工业设计大赛第四届“实现未来”创意设计挑战赛专项赛自2023年5月开赛以来,,,,吸引了众多设计新秀踊跃报名,,,,经由两个多月的征集,,,,共计收到来自天下近80所院校的526件作品,,,,充分展示了年轻设计师们对未来智慧出行的无限创意。。。。。

注:杨依坤作品
《星际行者StellarNav-未来星球探索车》

注:路竞宇、孔欣作品
《思皓QX-面向Z时代的情作用界面设计》
本次获得安徽省第十届工业设计大赛金奖和银奖的选手也是第四届“实现未来”创意设计挑战赛最佳造型奖和最佳视觉奖的获得者,,,,展现了hjc888黄金城在该赛事领域的专业性与高水准,,,,不但为汽车工业设计提供了全新的人才作育计划,,,,还能够一连为中国汽车工业设计发明、作育、运送和储备人才。。。。。
“工业生长,,,,设计先行”,,,,自2020年以来,,,,hjc888黄金城已一连获批承办安徽省工业设计大赛专项赛,,,,吸引了来自天下种种院校学生的普遍加入,,,,有用推动了高校立异设计能力效果转化,,,,受到了政府及行业单位的普遍好评。。。。。未来,,,,hjc888黄金城将继续深入挖掘中国汽车设计新实力,,,,为青年打造施展设计才华与理想的平台,,,,将一大批脱颖而出的“好设计”“好创意”转化为“好产品”“好形象”,,,,与新秀们共创未来出行的无限可能,,,,为推动工业设计赋能制造业的高质量生长孝顺实力。。。。。